07 Aug 81 Barkly Street
Case Study
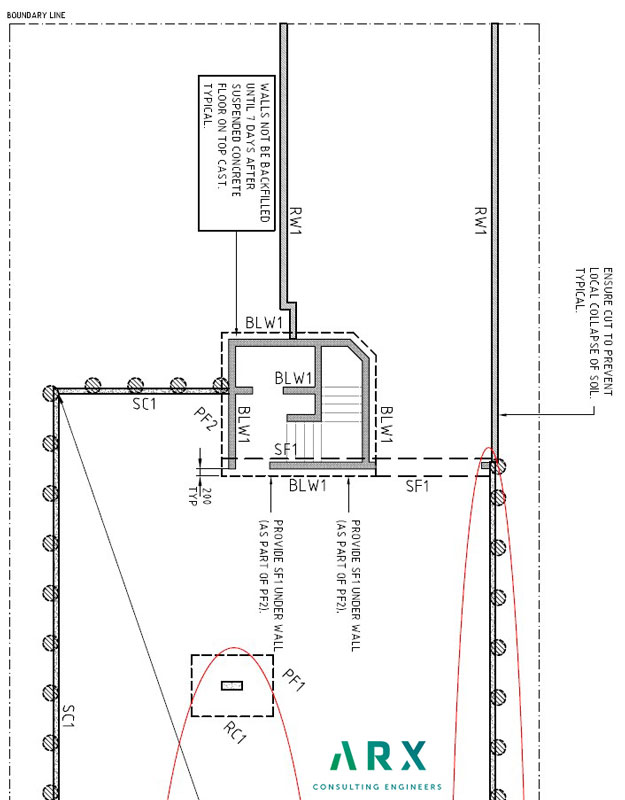
This development consisted of ten architecturally designed dwellings which were supported on a suspended concrete floor with a basement garage structure. The basement was designed to utilise a bored pier and shotcrete infill system to allow the structure to be built in a close proximity to the boundary without having any influence on neighbouring structures. Concrete columns were utilised in order to achieve an open plan basement which would ease congestion and allow for the free flow of traffic in and out of the carpark. The use of innovative design software allowed the size of these columns to be minimised and thus increase the usable area of the basement.














